EasyManua.ls Logo

Xerox DocuColor 2240 - Page 260

Xerox DocuColor 2240
1489 pages
Print Icon
To Next Page IconTo Next Page
To Next Page IconTo Next Page
To Previous Page IconTo Previous Page
To Previous Page IconTo Previous Page
Loading...
09/03
2-227
DC 3535/2240/1632, WC M24
10-351, 10-352
Status Indicator RAPs
Initial issue
10-351 Rear Thermistor Open
The machine logic detected an open circuit in the Rear Thermistor.
Initial Actions
Turn off the power, remove the Fuser Assembly and allow it to cool down.
Procedure
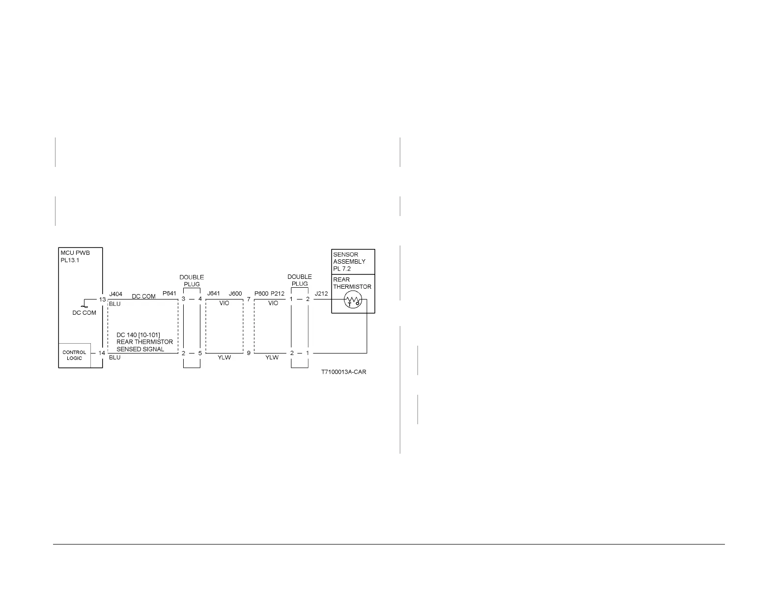
Measure the resistance between P600-7 and P600-9 on the Fuser Assembly (Figure 1). The
resistance is between 30K and 190K Ohms.
YN
Check the wiring from P600 to P/J212 for an open circuit and poor contact. If the wires are
OK, replace the Sensor Assembly (PL 7.2).
Reinstall the Fuser Assembly, turn the power ON. Enter dC140 [010-101] and press Start.
The display is between 678 and 699.
YN
Turn the power off. Refer to Figure 1 and check the wiring from P/J404 to J600 for an
open circuit or poor contact. If the check is OK, replace the MCU PWB (PL 13.1).
Replace the MCU PWB (PL 13.1).
Figure 1 10-351 RAP Circuit Diagram - Rear Thermistor
10-352 Main Heater Warm Up
The temperature did not reach the READY temperature within the specified time.
Initial Actions
Turn off the power, remove the Fuser Assembly and allow it to cool down.
Procedure
Measure the resistance between P600-4 and P600-6 on the Fuser Assembly (Figure 1). The
resistance is between 30K and 190K Ohms.
YN
Check the wiring from P600 to P/J211 for an open circuit and poor contact. If the wires are
OK, replace the Sensor Assembly (PL 7.2).
Measure the resistance between P600-1 and P600-12 on the Fuser Assembly (Figure 2). The
resistance is 20 Ohms or less.
YN
Replace the Fuser Assembly (PL 7.1).
Reinstall the Fuser Assembly, turn the power ON. Enter dC140 [010-100] and press Start.
The display is between 678 and 699.
YN
Turn the power off. Refer to Figure 1 and check the wiring from P/J404 to J600 for an
open circuit or poor contact. If the check is OK, replace the MCU PWB (PL 13.1).
NOTE: All voltage measurements mentioned below this point must be made while the
Fuser is warming up.
Remove the Rear Cover (REP 14.2) and the cover over the 24V LVPS (3 screws). AC Line
Voltage is measured at FS41 on the AC Drive PWB (PL 9.2).
YN
+2 - 3.5VDC is measured at P/J404-5 on the MCU PWB (PL 13.1).
YN
Check the wires and connectors. If the check is OK, replace the MCU PWB (PL
13.1).
+24VDC measured at P/J404-9 on the MCU PWB (PL 13.1).
YN
Check the wires and connectors. If the check is OK, replace the MCU PWB (PL
13.1).
Check wiring from P/J404 to P/J590 for an open circuit or poor contact. If the check is OK,
replace the AC Drive PWB (PL 9.2).
Check the wires and connectors. If the check is OK, replace the Fuser Assembly (PL 7.1).

Table of Contents

Other manuals for Xerox DocuColor 2240

Related product manuals