EasyManua.ls Logo

Ricoh D014 - Page 948

Ricoh D014
1622 pages
Print Icon
To Next Page IconTo Next Page
To Next Page IconTo Next Page
To Previous Page IconTo Previous Page
To Previous Page IconTo Previous Page
Loading...
Process Control
D014/D015/D078/D079 6-44 SM
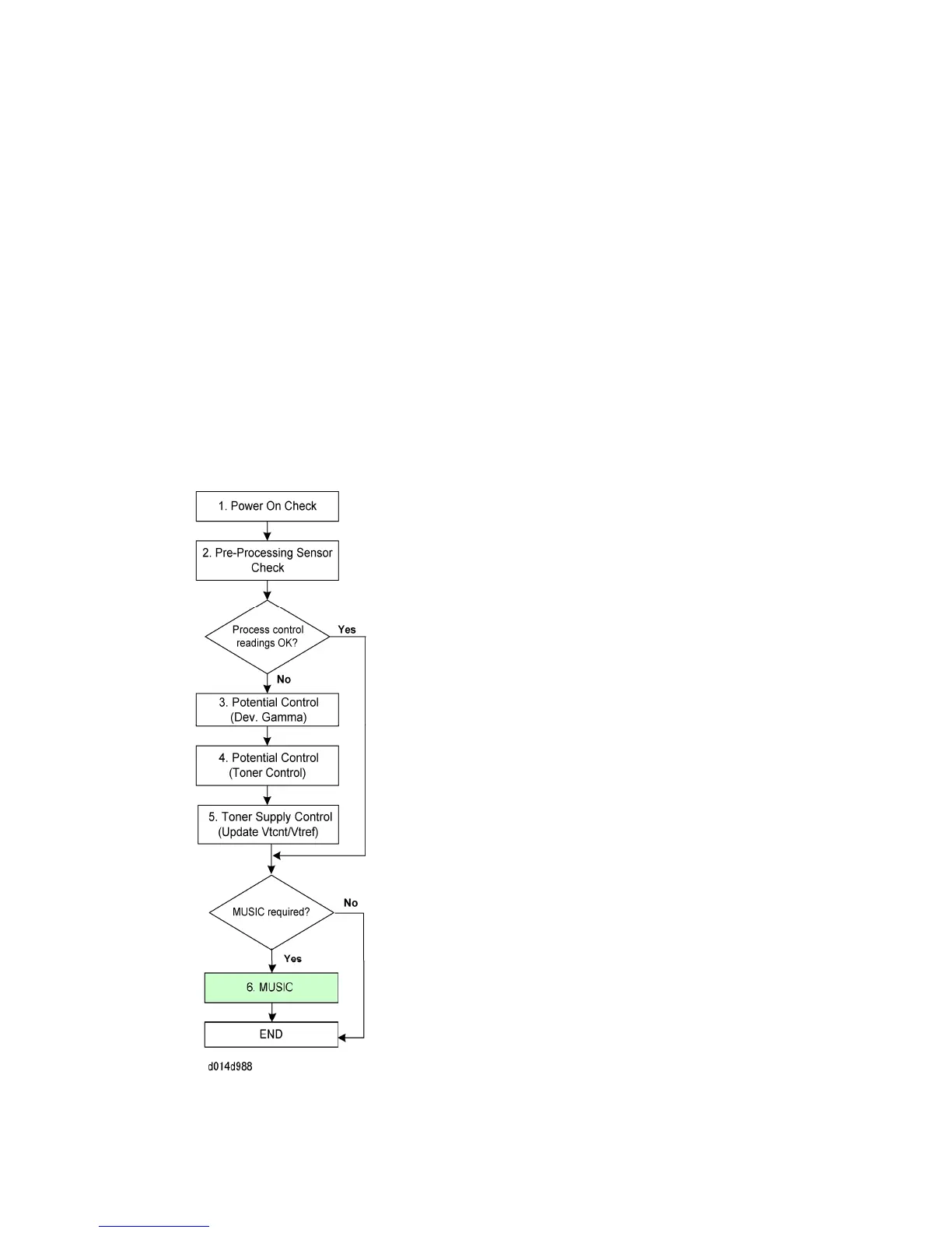
What is Done During Potential Control?
The process described below is done in each of the four PCUs. For simplicity, however, the
discussions are limited to what occurs in one PCU. The illustration below shows the
sequence of events during process control and MUSIC adjustment.
Note that the sensor readings used by both potential control and MUSIC adjustments are
always checked at Step 1 and 2 before MUSIC executes. For example, if only MUSIC is to
be updated:
The readings are checked at Step 2.
If the process control readings are within range, MUSIC executes.
If the process control readings are not within range, Steps 3, 5, 6 are done then the
process loops back to Step 1.
After the new readings are done at Step 2, then MUSIC is done.
CÓPIA NÃO CONTROLADA
CÓPIA NÃO CONTROLADA

Table of Contents