EasyManua.ls Logo

iPECS UCP - T-Net or Redundancy State; Temp License State

iPECS UCP
689 pages
Print Icon
To Next Page IconTo Next Page
To Next Page IconTo Next Page
To Previous Page IconTo Previous Page
To Previous Page IconTo Previous Page
Loading...
iPECS eMG80 & eMG800 & UCP
Administration and Programming Manual Issue 1.6
226
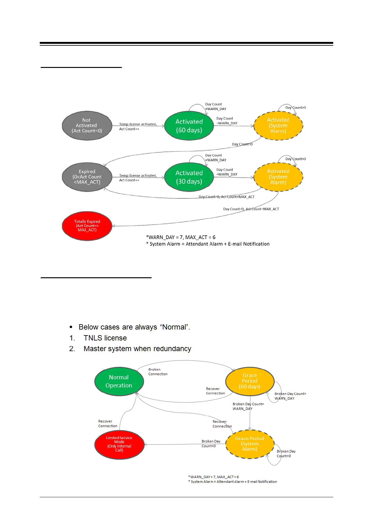
Temp License can be activated totally 6 times. It is valid for 60 days at first activation and is valid
30 days from second activation to the last. System Alarm occurs daily during 7 days before
expiration.
Temp License State
T-Net LCM license is valid for 60 days if the connection is broken. And Redundancy for UCP
system is valid for 60 days if System is slave, active state, and the connection is broken. But the
limitation is not applied in Master system. System Alarm occurs daily whenever the broken day
coutner is smaller than 7 and the alarm will be stopped if the connection is restored.
T-Net or Redundancy State

Table of Contents

Other manuals for iPECS UCP

Related product manuals