EasyManua.ls Logo

Ricoh MP C2504 - Page 1003

Ricoh MP C2504
1923 pages
Print Icon
To Next Page IconTo Next Page
To Next Page IconTo Next Page
To Previous Page IconTo Previous Page
To Previous Page IconTo Previous Page
Loading...
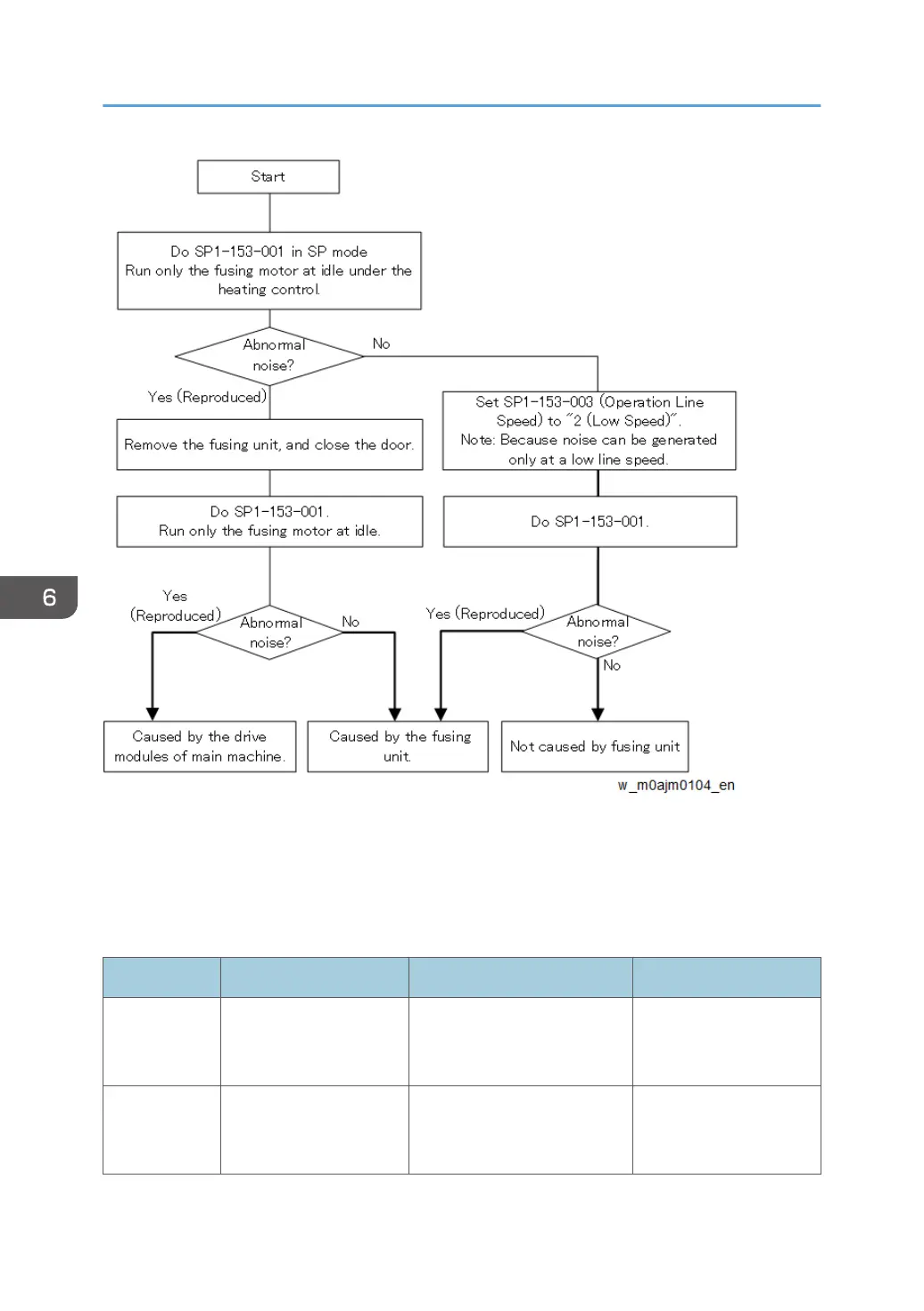
About the setting value of the operation line speed in SP1-153-003
During warming-up or operating on the operation panel, the motors rotate at low line speeds. At the
time, if noise occurs, start checking from [2: Low Speed]. Middle speed is for only thick paper 1 printing,
so use middle speed if abnormal noise occurs when thick paper 1 is supplied.
Related SP
SP No. SP Name Function Description
SP1-153-001 Abnormal Noise
Confirmation: Unit:
Execute
The fusing motor rotates with
the heating control.
Fails if the fusing unit is
not installed or the cover
is open
SP1-153-002 Abnormal Noise
Confirmation: No Unit:
Execute
The fusing motor rotates
without the fusing unit.
Fails if the fusing unit is
installed or the cover is
open
6. Troubleshooting
994

Table of Contents

Related product manuals