EasyManua.ls Logo

Texas Instruments TMS570LC4357 - Page 2015

Texas Instruments TMS570LC4357
2208 pages
Print Icon
To Next Page IconTo Next Page
To Next Page IconTo Next Page
To Previous Page IconTo Previous Page
To Previous Page IconTo Previous Page
Loading...
Digital Compare
Signals
Counter Compare
Signals
T ime Base
Signals
Dead
Band
(DB)
Counter
Compare
(CC)
Action
Qualifier
(AQ)
EPWMxA
EPWMxB
CTR = CMPB
CTR = 0
EPWMxINT
EPWMxSOCA
EPWMxSOCB
EPWMxA
EPWMxB
nTZ1 to nTZ3
CTR = CMPA
T ime-Base
(TB)
CTR = PRD
CTR = 0
CTR_Dir
EPWMxSYNCI
EPWMxSYNCO
EPWMxTZINT
PWM-
chopper
(PC)
Event
Trigger
and
Interrupt
(ET)
Trip
Zone
(TZ)
GPIO
MUX
ADC
VIM
Digital
Compare
(DC)
CPU Debug Mode
OSCFAIL or PLL SLip
Combination of EQEP1ERR
and EQEP2ERR
Digital Compare
Signals
Digital Compare
Signals
VIM
www.ti.com
ePWM Submodules
2015
SPNU563AMarch 2018
Submit Documentation Feedback
Copyright © 2018, Texas Instruments Incorporated
Enhanced Pulse Width Modulator (ePWM) Module
35.2.4 Action-Qualifier (AQ) Submodule
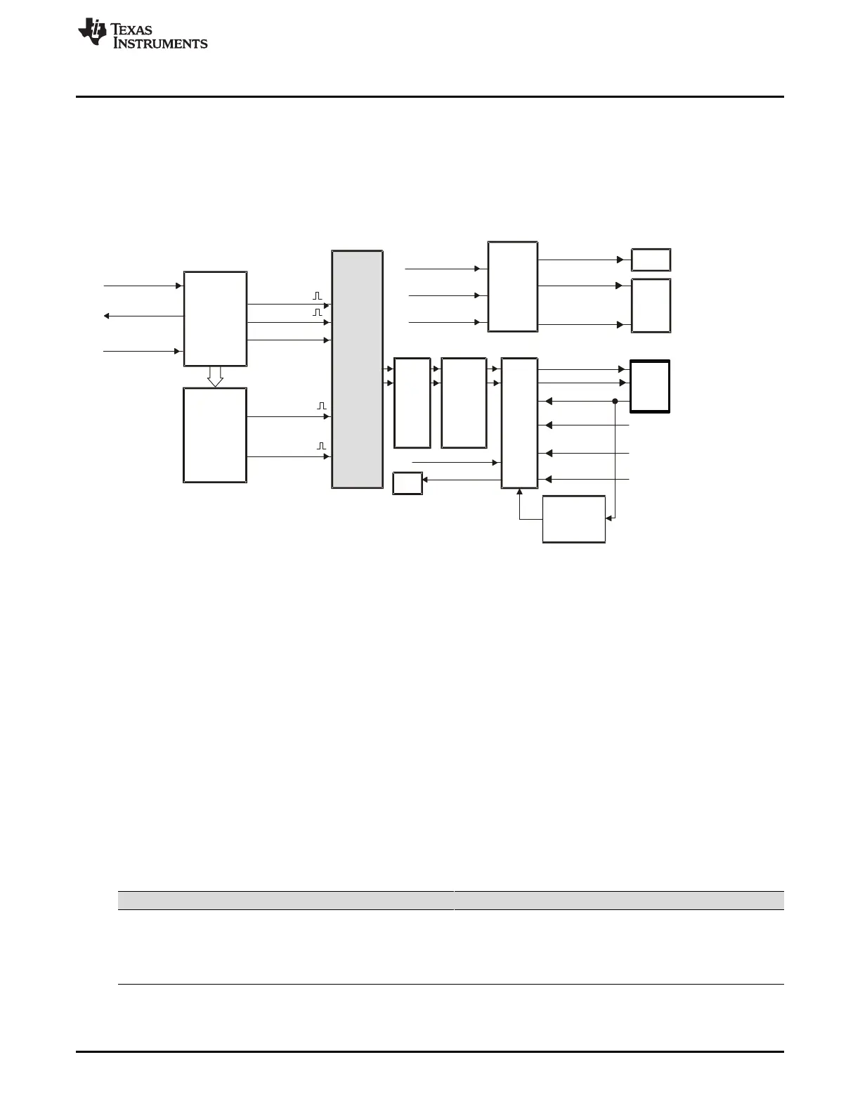
Figure 35-17 shows the action-qualifier (AQ) submodule (see shaded block) in the ePWM system.
The action-qualifier submodule has the most important role in waveform construction and PWM
generation. It decides which events are converted into various action types, thereby producing the
required switched waveforms at the EPWMxA and EPWMxB outputs.
Figure 35-17. Action-Qualifier Submodule
35.2.4.1 Purpose of the Action-Qualifier Submodule
The action-qualifier submodule is responsible for the following:
Qualifying and generating actions (set, clear, toggle) based on the following events:
CTR = PRD: Time-base counter equal to the period (TBCTR = TBPRD).
CTR = Zero: Time-base counter equal to zero (TBCTR = 0x0000)
CTR = CMPA: Time-base counter equal to the counter-compare A register (TBCTR = CMPA)
CTR = CMPB: Time-base counter equal to the counter-compare B register (TBCTR = CMPB)
Managing priority when these events occur concurrently
Providing independent control of events when the time-base counter is increasing and when it is
decreasing.
35.2.4.2 Action-Qualifier Submodule Control and Status Register Definitions
The action-qualifier submodule operation is controlled and monitored via the registers in Table 35-7.
Table 35-7. Action-Qualifier Submodule Registers
Register Name Address Offset Shadowed Description
AQCTLA 14h No Action-Qualifier Control Register For Output A (EPWMxA)
AQSFRC 18h No Action-Qualifier Software Force Register
AQCTLB 1Ah No Action-Qualifier Control Register For Output B (EPWMxB)
AQCSFRC 1Eh Yes Action-Qualifier Continuous Software Force

Table of Contents

Related product manuals