EasyManua.ls Logo

Texas Instruments TMS320C6745 DSP - Time-Base Submodule Signals and Registers; Time-Base Submodule Registers

Texas Instruments TMS320C6745 DSP
1472 pages
Print Icon
To Next Page IconTo Next Page
To Next Page IconTo Next Page
To Previous Page IconTo Previous Page
To Previous Page IconTo Previous Page
Loading...
TBCTL[SYNCOSEL]
TBPRD
Period Active
TBPRD
Period Shadow
16
TBCTL[SWFSYNC]
CTR = PRD
TBPHS
Phase Active Reg
Counter
UP/DOWN
16
Sync
Out
Select
EPWMxSYNCO
Reset
Load
16
TBCTL[PHSEN]
CTR = 0
CTR = CMPB
Disable
X
EPWMxSYNCI
TBCTL[PRDLD]
TBCNT
Mode
TBCTL[CTRMODE]
CTR = 0
CTR_max
TBCLK
Clock
Prescale
SYSCLKOUT
TBCLK
TBCTL[HSPCLKDIV]
TBCTL[CLKDIV]
CTR_dir
TBCNT
Counter Active Reg
clk
Max
Dir
Zero
www.ti.com
Architecture
293
SPRUH91DMarch 2013Revised September 2016
Submit Documentation Feedback
Copyright © 2013–2016, Texas Instruments Incorporated
Enhanced High-Resolution Pulse-Width Modulator (eHRPWM)
14.2.3.2 Controlling and Monitoring the Time-Base Submodule
Table 14-3 lists the registers used to control and monitor the time-base submodule.
(1)
This register is available only on ePWM instances that include the high-resolution extension (HRPWM). On ePWM modules that
do not include the HRPWM, this location is reserved. See your device-specific data manual to determine which ePWM instances
include this feature.
Table 14-3. Time-Base Submodule Registers
Acronym Register Description Address Offset Shadowed
TBCTL Time-Base Control Register 0h No
TBSTS Time-Base Status Register 2h No
TBPHSHR HRPWM extension Phase Register
(1)
4h No
TBPHS Time-Base Phase Register 6h No
TBCNT Time-Base Counter Register 8h No
TBPRD Time-Base Period Register Ah Yes
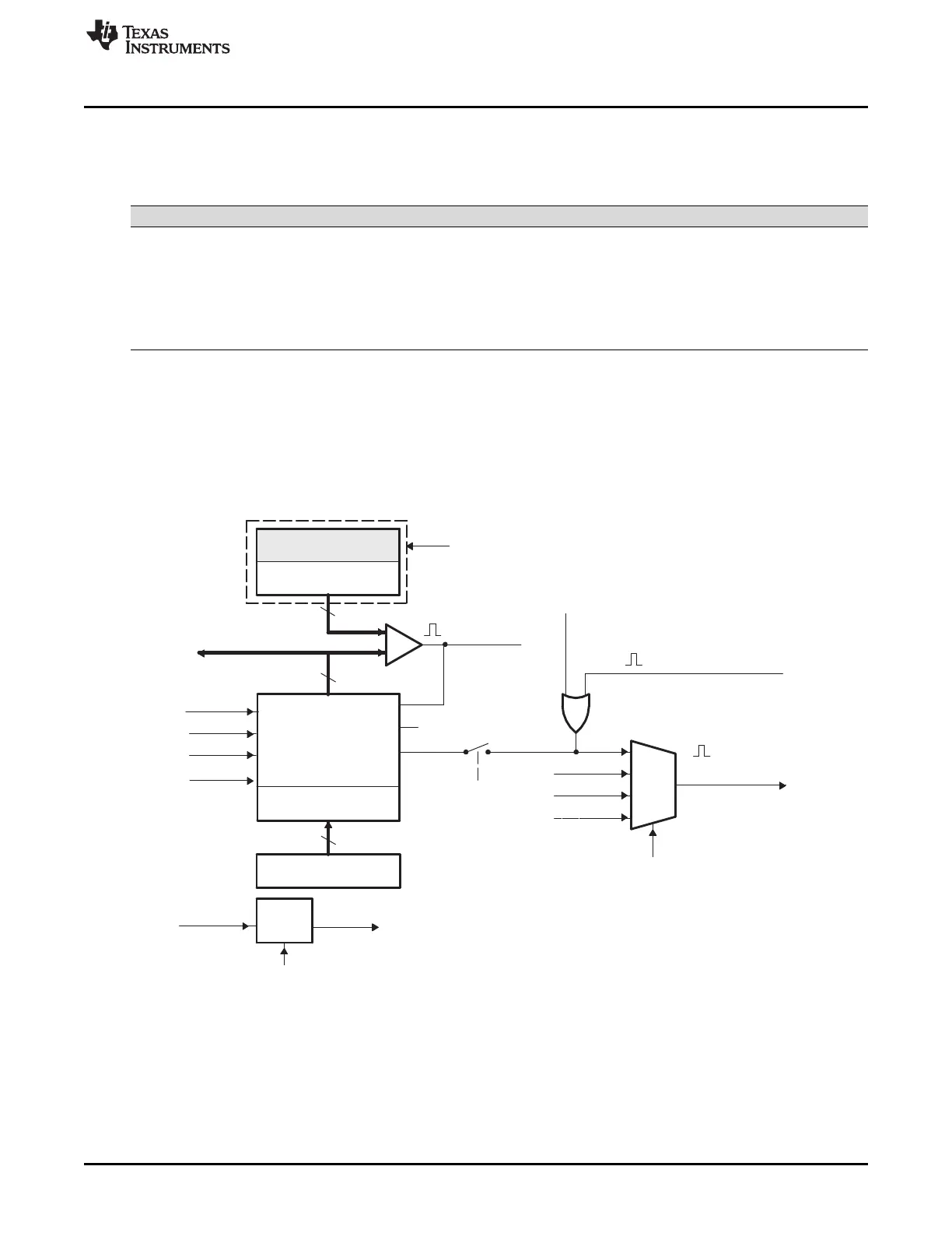
Figure 14-5 shows the critical signals and registers of the time-base submodule. Table 14-4 provides
descriptions of the key signals associated with the time-base submodule.
Figure 14-5. Time-Base Submodule Signals and Registers

Table of Contents

Related product manuals