EasyManua.ls Logo

Texas Instruments TMS320C6745 DSP - Epwm Submodules and Critical Internal Signal Interconnects

Texas Instruments TMS320C6745 DSP
1472 pages
Print Icon
To Next Page IconTo Next Page
To Next Page IconTo Next Page
To Previous Page IconTo Previous Page
To Previous Page IconTo Previous Page
Loading...
CTR = PRD
TBPRD shadow (16)
TBPRD active (16)
Counter
up/down
(16 bit)
TBCNT
active (16)
TBCTL[CNTLDE]
TBCTL[SWFSYNC]
(software forced sync)
EPWMxSYNCI
CTR = 0
CTR_Dir
CTR = CMPB
Disabled
Sync
in/out
select
Mux
TBCTL[SYNCOSEL]
EPWMxSYNCO
TBPHS active (24)
16
8
TBPHSHR (8)
Phase
control
Time−base (TB)
CTR = CMPA
CMPA active (24)
16
CMPA shadow (24)
Action
qualifier
(AQ)
8
16
Counter compare (CC)
CMPB active (16)
CTR = CMPB
CMPB shadow (16)
CMPAHR (8)
EPWMA
EPWMB
Dead
band
(DB) (PC)
chopper
PWM
zone
(TZ)
Trip
CTR = 0
EPWMxA
EPWMxB
EPWMxTZINT
TZ1 to TZn
HiRes PWM (HRPWM)
CTR = PRD
CTR = 0
CTR = CMPB
CTR = CMPA
CTR_Dir
Event
trigger
and
interrupt
(ET)
EPWMxINT
CTR = 0
Introduction
www.ti.com
286
SPRUH91DMarch 2013Revised September 2016
Submit Documentation Feedback
Copyright © 2013–2016, Texas Instruments Incorporated
Enhanced High-Resolution Pulse-Width Modulator (eHRPWM)
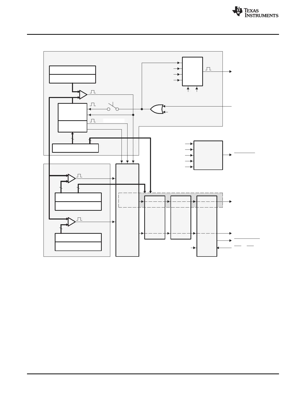
Figure 14-3. ePWM Submodules and Critical Internal Signal Interconnects

Table of Contents

Related product manuals