EasyManua.ls Logo

Nokia 9500 MPR - Figure 745 SDH Port PM

Nokia 9500 MPR
1078 pages
Print Icon
To Next Page IconTo Next Page
To Next Page IconTo Next Page
To Previous Page IconTo Previous Page
To Previous Page IconTo Previous Page
Loading...
Open and run performance monitoring
992
WebEML User Manual
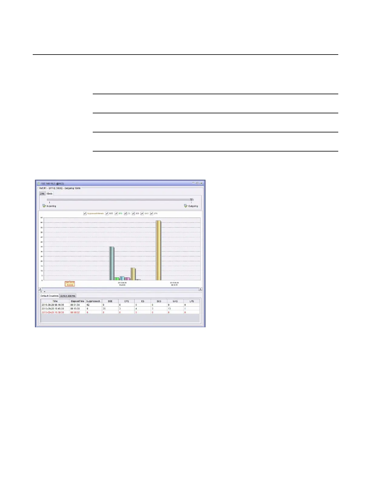
To run PM on an SDH port
1. From the resource tree area, select the SDH PM pane.
2. From the SDH PM pane, expand the SDHACC card.
3. Select the SDH ports on which to run SDH PM.
4. Click Stopped to start the monitoring. Figure 745 shows PM on an SDH port.
Figure 745 SDH port PM
Release 7.0.0 3DB 19286 ACAA Issue 01

Table of Contents

Related product manuals