EasyManua.ls Logo

Microsemi SmartFusion2 - Figure 231 Pmbus and Smbus Devices Interface

Microsemi SmartFusion2
829 pages
Print Icon
To Next Page IconTo Next Page
To Next Page IconTo Next Page
To Previous Page IconTo Previous Page
To Previous Page IconTo Previous Page
Loading...
Inter-Integrated Circuit Peripherals
UG0331 User Guide Revision 15.0 543
For an SMBus application, it is advised to choose a PCLK so that the SCL transfers data at near the
maximum frequency to ensure that other potential clock-stretching devices on the bus do not slow the
clock frequency to below the minimum allowed SMBus clock frequency.
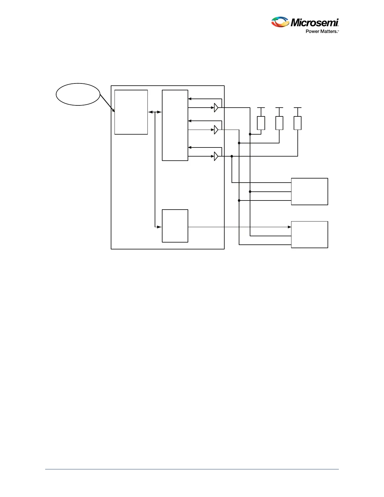
Figure 231 PMBus and SMBus Devices Interface
15.2.4.4 I
2
C Interrupts
There are three interrupt signals for each I
2
C peripheral (I2C_0_INT, I2C_0_SMBALERT, and
I2C_0_SMBSUS). These signals are generated by MSS I2C_0 and are mapped to INTISR 4, INTISR 5,
and INTISR 6 in the Cortex-M3 processor NVIC controller. The I2C_1_INT, I2C_1_SMBALERT, and
I2C_1_SMBSUS signals are generated by MSS I2C_1 and are mapped to INTISR 7, INTISR 8, and
INTISR 9 in the Cortex-M3 processor NVIC controller. All interrupt enable bits within the NVIC, INTISR 4
through INTISR 9, correspond to bit locations 4 through 9.
Enable SMBus interrupts (I2C_X_SMBALERT and I2C_X_SMBSUS) in the I
2
C peripheral by setting the
appropriate bits in the SMBUS register and clear the appropriate bit in the SMBus register in the interrupt
service routine to prevent a reassertion of the interrupt.
The I2C_X_INT, I2C_X_SMBALERT, and I2C_X_SMBSUS I
2
C interrupt signals can be monitored by the
FPGA logic through the fabric interface interrupt controller (FIIC). Refer to Table 766, page 740 for further
details.
I
2
C
I
2
C Driver Source
Code
APB
Cortex- M3
Processor
SMBus and PMBus Host Controller
( Master /Slave Mode )
SMBus Device
VCC VCC
R
p
R
p
I2C_X_SDAI
I2C_X_SDAO
I2C_X_SCLI
I2C_X_SCLO
I2C_X_SDA
I2C_X_SCL
I2C_X_SMBALERTI
I2C_X_SMBALERTO
VCC
R
p
I2C_X_SMBALERT
MSS GPIO
PMBus Device
I2C_X_PMB_Control
MSS

Table of Contents

Other manuals for Microsemi SmartFusion2

Related product manuals