EasyManua.ls Logo

Microsemi SmartFusion2 - Figure 263 Block Diagram 32-Bit Mode; Figure 264 Block Diagram 64-Bit Mode; Timxbgloadval; Timxloadval

Microsemi SmartFusion2
829 pages
Print Icon
To Next Page IconTo Next Page
To Next Page IconTo Next Page
To Previous Page IconTo Previous Page
To Previous Page IconTo Previous Page
Loading...
System Timer
UG0331 User Guide Revision 15.0 618
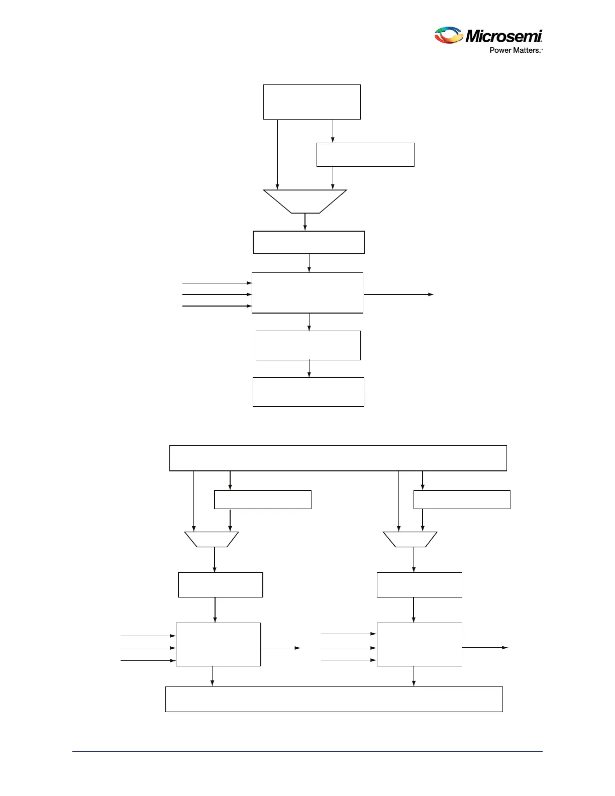
Figure 263 Block Diagram 32-Bit Mode
Figure 264 Block Diagram 64-Bit Mode
APB Bus
TIMxBGLOADVAL
TIMxLOADVAL
TIMERxINT
TIMERx
TIMxMODE
TIMxENABLE
PCLK
TIMxVALUE
APB Bus
APB Bus
APB Bus
TIM64BGLOADVAL
TIM64BGLOADVAL
TIM64LOADVAL
TIM64LOADVAL
TIMER1INT
TIMER1INT
TIMER1
TIMER1
TIM64MODE
TIM64ENABLE
PCLK
TIM64MODE
TIM64ENABLE
PCLK

Table of Contents

Other manuals for Microsemi SmartFusion2

Related product manuals