EasyManua.ls Logo

Texas Instruments CC3235 SimpleLink Series - Flow Chart - FIFO Mode Common Sequence (Master)

Texas Instruments CC3235 SimpleLink Series
799 pages
Print Icon
To Next Page IconTo Next Page
To Next Page IconTo Next Page
To Previous Page IconTo Previous Page
To Previous Page IconTo Previous Page
Loading...
Module Initialization
www.ti.com
286
SWRU543January 2019
Submit Documentation Feedback
Copyright © 2019, Texas Instruments Incorporated
SPI (Serial Peripheral Interface)
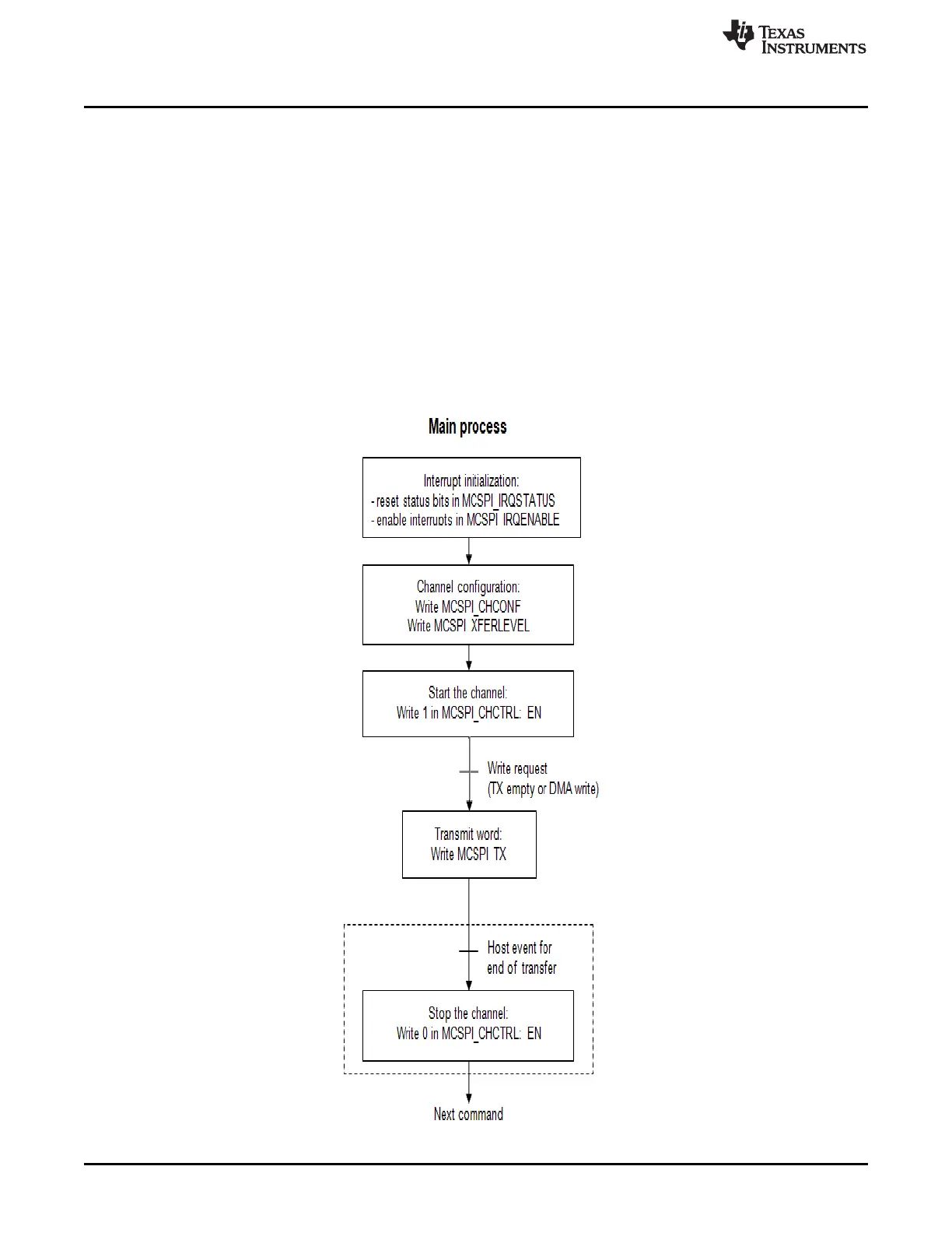
This first write request is managed by the IRQ routine or DMA handler.
The sequence varies according to whether word count is used or not (SPI_XFERLEVEL : WCNT 0 or
not). The AEL or AFL values can be different, but they must be a multiple of the word size in the FIFO: 1,
2, or 4 bytes, according to word length.
In these sequences, the transfer to execute has a size of N words. In these sequences, the number of
words written or read for each write or read FIFO request are:
write_request_size
read_request_size
If they are not submultiples of N, the last request sizes are:
last_write_request_size (< write_request_size)
last_read_request_size. (< read_request_size)
Figure 8-17. Flow Chart FIFO Mode Common Sequence (Master)

Table of Contents

Related product manuals