EasyManua.ls Logo

Texas Instruments CC3235 SimpleLink Series - AES - CBC-MAC Authentication Mode

Texas Instruments CC3235 SimpleLink Series
799 pages
Print Icon
To Next Page IconTo Next Page
To Next Page IconTo Next Page
To Previous Page IconTo Previous Page
To Previous Page IconTo Previous Page
Loading...
www.ti.com
AES Functional Description
623
SWRU543January 2019
Submit Documentation Feedback
Copyright © 2019, Texas Instruments Incorporated
Advance Encryption Standard Accelerator (AES)
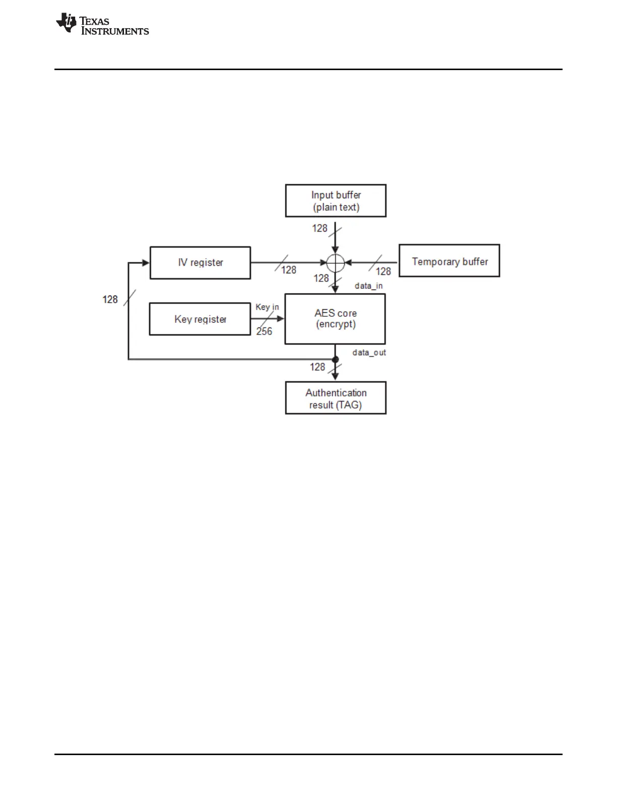
CBC-MAC Operation
Figure 17-9 shows the CBC-MAC authentication mode of operation, where the input to the cryptographic
core is XORed with the IV. The cryptographic core output is then fed back as IV for the next block. The
last data input block is XORed with an additional input value stored in the temporary buffer; this can be
any precalculated value and is dependent on the alignment of the last input block. The result is the
cryptographic core output of the last encryption operation.
Figure 17-9. AES - CBC-MAC Authentication Mode

Table of Contents

Related product manuals