EasyManua.ls Logo

Texas Instruments CC3235 SimpleLink Series - DES - ECB Feedback Mode; DES3 DES - CBC Feedback Mode

Texas Instruments CC3235 SimpleLink Series
799 pages
Print Icon
To Next Page IconTo Next Page
To Next Page IconTo Next Page
To Previous Page IconTo Previous Page
To Previous Page IconTo Previous Page
Loading...
www.ti.com
DES-Supported Modes of Operation
667
SWRU543January 2019
Submit Documentation Feedback
Copyright © 2019, Texas Instruments Incorporated
Data Encryption Standard Accelerator (DES)
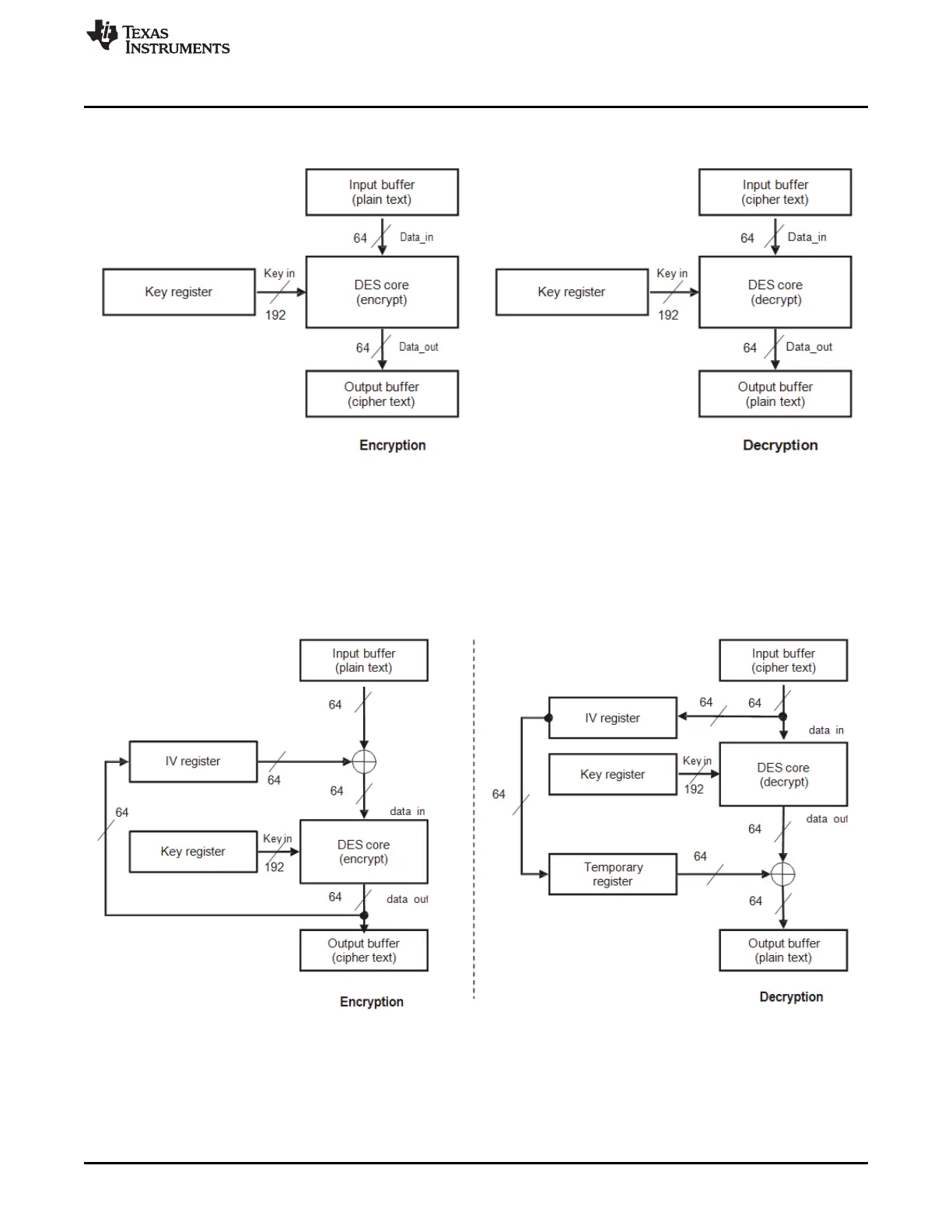
Figure 18-2. DES ECB Feedback Mode
18.3.1.1 CBC Feedback Mode
Figure 18-3 shows the CBC feedback mode of operation, where the input data is XORed with the
initialization vector (IV) before it is passed to the basic crypto core. The output of the crypto core is passed
directly to the output buffer. For decryption, the operation is reversed, resulting in an XOR at the output of
the crypto core.
Figure 18-3. DES3DES CBC Feedback Mode
18.3.1.2 CFB Feedback Mode
Figure 18-4 shows the CFB feedback mode of operation for encryption and decryption. The input for the
crypto core is the IV; the result is XORed with the data. The result is fed back through the IV register, as
the next input for the crypto core. The decrypt operation is reversed, but the crypto core still performs an
encryption.

Table of Contents

Related product manuals