EasyManua.ls Logo

Texas Instruments CC3235 SimpleLink Series - SHA;MD5 Module Block Diagram

Texas Instruments CC3235 SimpleLink Series
799 pages
Print Icon
To Next Page IconTo Next Page
To Next Page IconTo Next Page
To Previous Page IconTo Previous Page
To Previous Page IconTo Previous Page
Loading...
SHA/MD5 Functional Description
www.ti.com
694
SWRU543January 2019
Submit Documentation Feedback
Copyright © 2019, Texas Instruments Incorporated
SHA/MD5 Accelerator
19.1 SHA/MD5 Functional Description
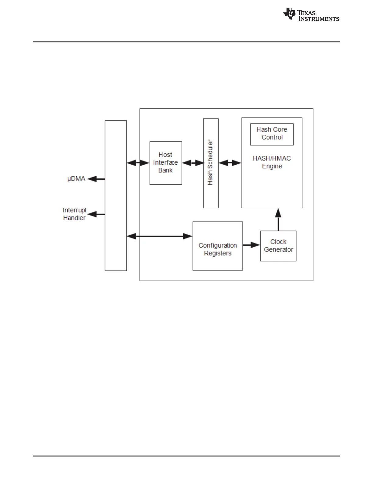
19.1.1 SHA/MD5 Block Diagram
Figure 19-1 shows the module architecture, which consists of four primary blocks: the hash/HMAC engine,
the configuration registers, and the interface to the µDMA and the interrupt handler.
Figure 19-1. SHA/MD5 Module Block Diagram
19.1.1.1 Configuration Registers
The configuration registers contain the following global control and status registers for the SHA/MD5
module:
A system control register that controls the mode of operation (SHAMD5_SYSCONFIG register)
µDMA interrupt control registers (DTHE_SHA_IM, DTHE_SHA_RIS, DTHE_SHA_MIS, and
DTHE_SHA_IC registers, which reside in the Encryption Control Base address space)
An interrupt status register (SHAMD5_IRQSTATUS register)
An enable register (SHAMD5_IRQENABLE register)
19.1.1.2 Hash/HMAC Engine
The Hash/HMAC engine performs the SHA-1, SHA-2, or MD5 hash computation. When loaded with a data
block, and optionally an intermediate digest, it independently performs the hash computation (64 or 80
rounds, depending on the algorithm) on that data block.
The engine can also start from the specified initial digest values instead of a loaded intermediate.
Furthermore, it can perform the IPAD and OPAD XORs for MAC operations. The hash core does not
perform any hash padding; this is performed in the host interface block, where the data input registers are
located. A loaded data block must always be a full 64 bytes (512 bits) long.

Table of Contents

Related product manuals