EasyManua.ls Logo

Texas Instruments CC3235 SimpleLink Series - DES Context Input Event Service

Texas Instruments CC3235 SimpleLink Series
799 pages
Print Icon
To Next Page IconTo Next Page
To Next Page IconTo Next Page
To Previous Page IconTo Previous Page
To Previous Page IconTo Previous Page
Loading...
DES Module Programming Guide Low-Level Programming Models
www.ti.com
672
SWRU543January 2019
Submit Documentation Feedback
Copyright © 2019, Texas Instruments Incorporated
Data Encryption Standard Accelerator (DES)
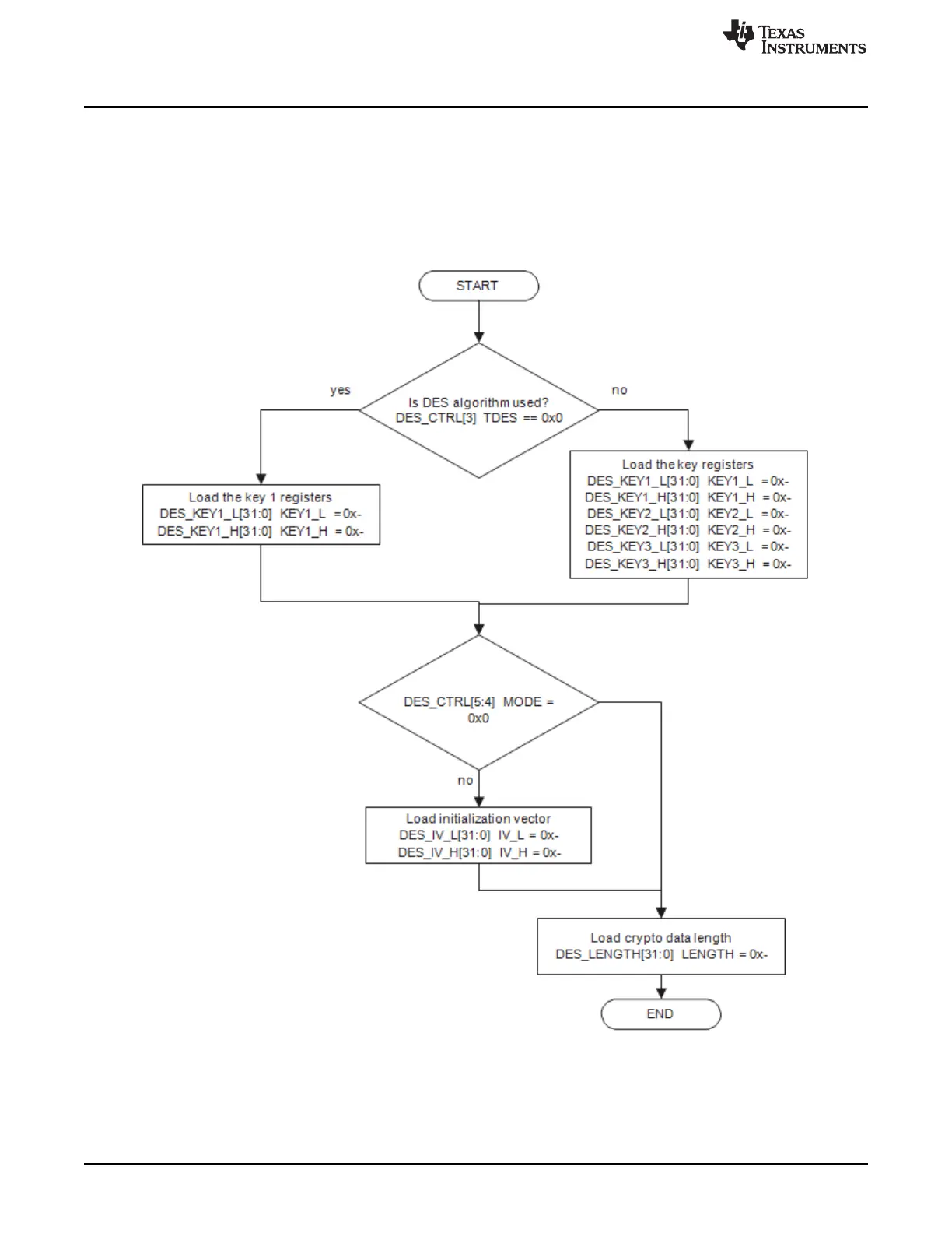
18.4.3.2 Context Input Event Servicing
This section describes the context input event servicing of the module, as shown in Figure 18-7. The
registers used during event servicing are: DES_CTRL, DES_SYSCONFIG, DES_KEY1_L, DES_KEY1_H,
DES_KEY2_L, DES_KEY2_H, DES_KEY3_L, DES_KEY3_H, DES_IV_L, DES_IV_H, and DES_LENGTH.
Should DES_SYSCONFIG be shown in Figure 18-7?
Figure 18-7. DES Context Input Event Service

Table of Contents

Related product manuals