EasyManua.ls Logo

Texas Instruments CC3235 SimpleLink Series - Flow Chart - FIFO Mode Transmit and Receive with Word Count (Master)

Texas Instruments CC3235 SimpleLink Series
799 pages
Print Icon
To Next Page IconTo Next Page
To Next Page IconTo Next Page
To Previous Page IconTo Previous Page
To Previous Page IconTo Previous Page
Loading...
Module Initialization
www.ti.com
288
SWRU543January 2019
Submit Documentation Feedback
Copyright © 2019, Texas Instruments Incorporated
SPI (Serial Peripheral Interface)
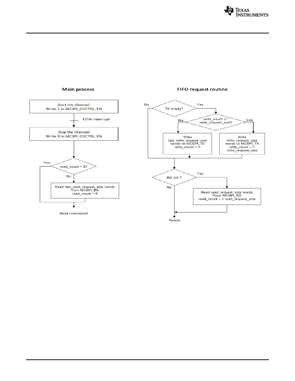
8.5.3.2 Transmit Receive With Word Count
Flow of a transfer in transmit receive mode, with word count.
Figure 8-18. Flow Chart FIFO Mode Transmit and Receive With Word Count (Master)

Table of Contents

Related product manuals