EasyManua.ls Logo

Texas Instruments CC3235 SimpleLink Series - AES - F9 Operation

Texas Instruments CC3235 SimpleLink Series
799 pages
Print Icon
To Next Page IconTo Next Page
To Next Page IconTo Next Page
To Previous Page IconTo Previous Page
To Previous Page IconTo Previous Page
Loading...
AES Functional Description
www.ti.com
622
SWRU543January 2019
Submit Documentation Feedback
Copyright © 2019, Texas Instruments Incorporated
Advance Encryption Standard Accelerator (AES)
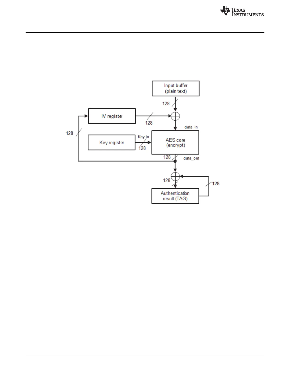
F9 Operation
Figure 17-8 shows the F9 authentication mode of operation, where the input to the cryptographic core is
XORed with the IV, and the output is XORed with the previous result to create the next result. The
cryptographic core output is fed back as IV for the next block. The result is the output of the last XOR
operation of the cryptographic core output.
Figure 17-8. AES - F9 Operation

Table of Contents

Related product manuals