EasyManua.ls Logo

Texas Instruments CC3235 SimpleLink Series - SHA;MD5 Interrupt Subroutine

Texas Instruments CC3235 SimpleLink Series
799 pages
Print Icon
To Next Page IconTo Next Page
To Next Page IconTo Next Page
To Previous Page IconTo Previous Page
To Previous Page IconTo Previous Page
Loading...
SHA/MD5 Functional Description
www.ti.com
704
SWRU543January 2019
Submit Documentation Feedback
Copyright © 2019, Texas Instruments Incorporated
SHA/MD5 Accelerator
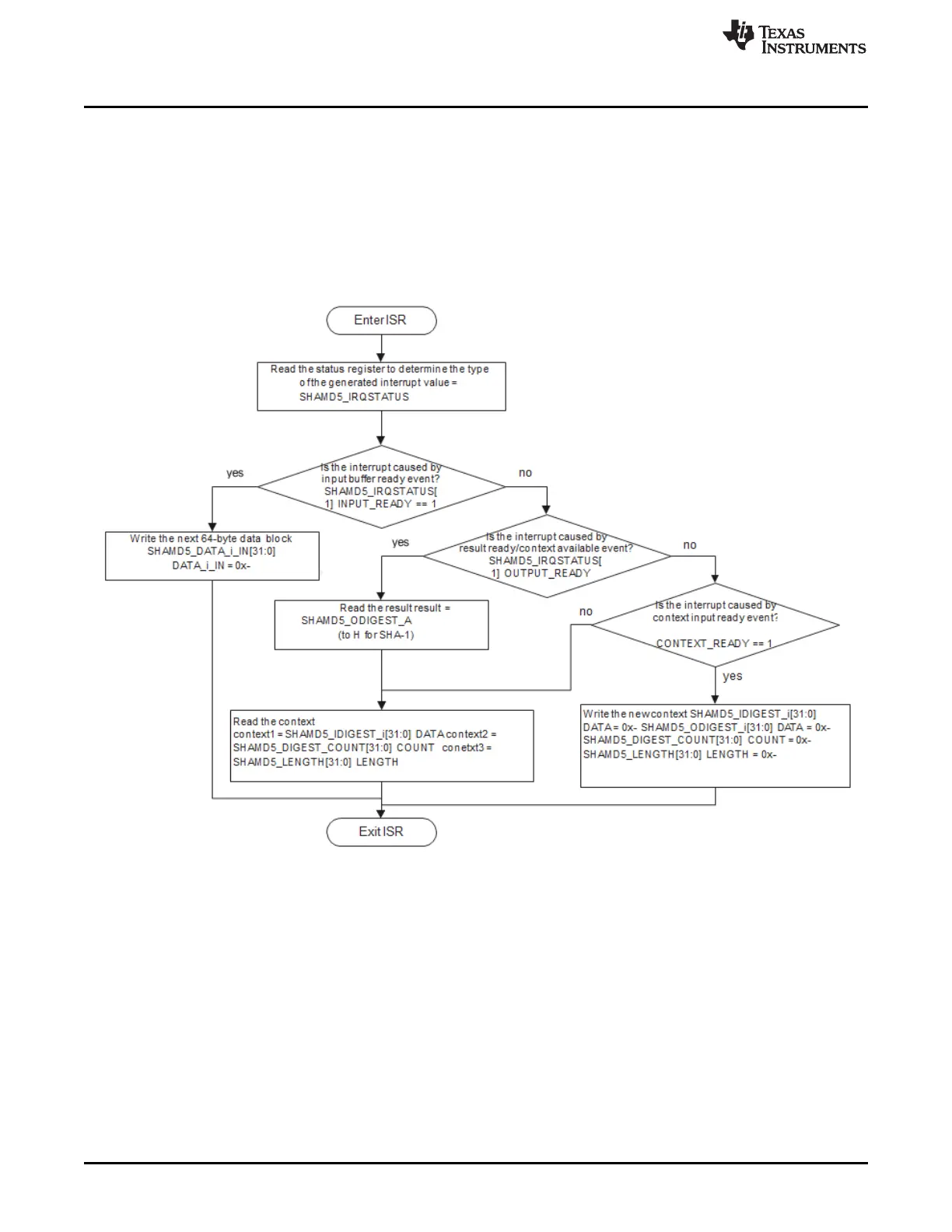
19.1.4.1.6 SHA/MD5 Event Servicing
19.1.4.1.6.1 Interrupt Servicing
This section describes the interrupt event servicing of the module. Figure 19-3 shows the interrupt
subroutine. The following registers are used in the SHA/MD5 interrupt routine: SHAMD5_IRQSTATUS,
SHAMD5_DATA_n_IN, SHAMD5_ODIGEST_A, SHAMD5_DIGEST_COUNT, SHAMD5_LENGTH, and
SHAMD5_IDIGEST_A.
Figure 19-3. SHA/MD5 Interrupt Subroutine

Table of Contents

Related product manuals