EasyManua.ls Logo

Texas Instruments CC3235 SimpleLink Series - DES Interrupt Service; DES Interrupt Mode; DES DMA Mode

Texas Instruments CC3235 SimpleLink Series
799 pages
Print Icon
To Next Page IconTo Next Page
To Next Page IconTo Next Page
To Previous Page IconTo Previous Page
To Previous Page IconTo Previous Page
Loading...
www.ti.com
DES Module Programming Guide Low-Level Programming Models
671
SWRU543January 2019
Submit Documentation Feedback
Copyright © 2019, Texas Instruments Incorporated
Data Encryption Standard Accelerator (DES)
18.4.2.2 DES Interrupt Mode
Table 18-5 lists the DES interrupt mode steps.
Table 18-5. DES Interrupt Mode
Step Register/Bit Field/Programming Model Value
Enable DES module interrupts. DES_IRQENABLE[2:0] 0x7
Load the input buffer data LSW register. DES_DATA_L[31:0] DATA_L
Load the input buffer data HSW register. DES_DATA_H[31:0] DATA_H
18.4.2.3 DES Interrupt DMA Mode
Table 18-6 lists the DES DMA mode steps.
Table 18-6. DES DMA Mode
Step Register/Bit Field/Programming Model Value
Enable DES module DMA requests. DES_SYSCONFIG[7:5] 0x7
Load the input buffer data LSW register. DES_DATA_L[31:0] DATA_L
Load the input buffer data HSW register. DES_DATA_H[31:0] DATA_H
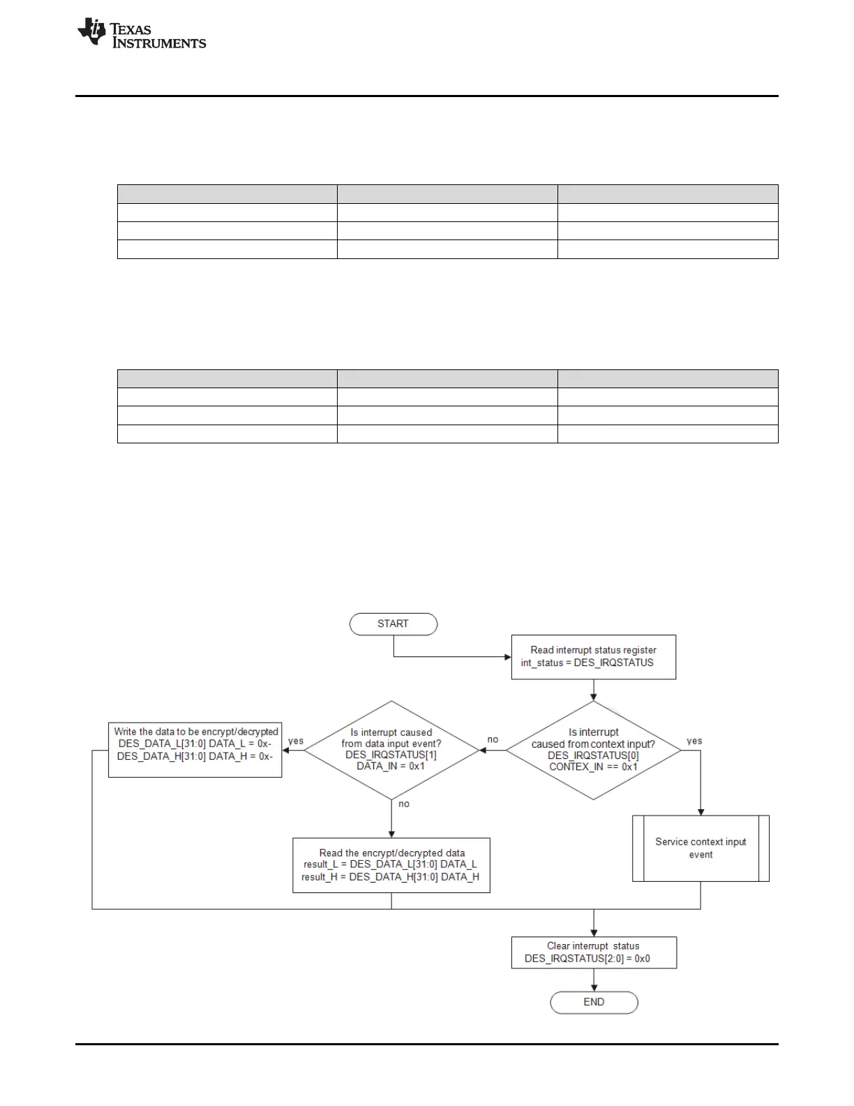
18.4.3 DES Events Servicing
18.4.3.1 Interrupt Servicing
This section describes the event servicing of the module. Figure 18-6 shows the DES interrupt service.
The registers used during event servicing are: DES_IRQSTATUS, DES_DATA_L, and DES_DATA_H.
Figure 18-6. DES Interrupt Service

Table of Contents

Related product manuals