EasyManua.ls Logo

Texas Instruments CC3235 SimpleLink Series - DES3 DES - CFB Feedback Mode; DES Global Initialization; DES Algorithm Type Configuration

Texas Instruments CC3235 SimpleLink Series
799 pages
Print Icon
To Next Page IconTo Next Page
To Next Page IconTo Next Page
To Previous Page IconTo Previous Page
To Previous Page IconTo Previous Page
Loading...
DES Module Programming Guide Low-Level Programming Models
www.ti.com
668
SWRU543January 2019
Submit Documentation Feedback
Copyright © 2019, Texas Instruments Incorporated
Data Encryption Standard Accelerator (DES)
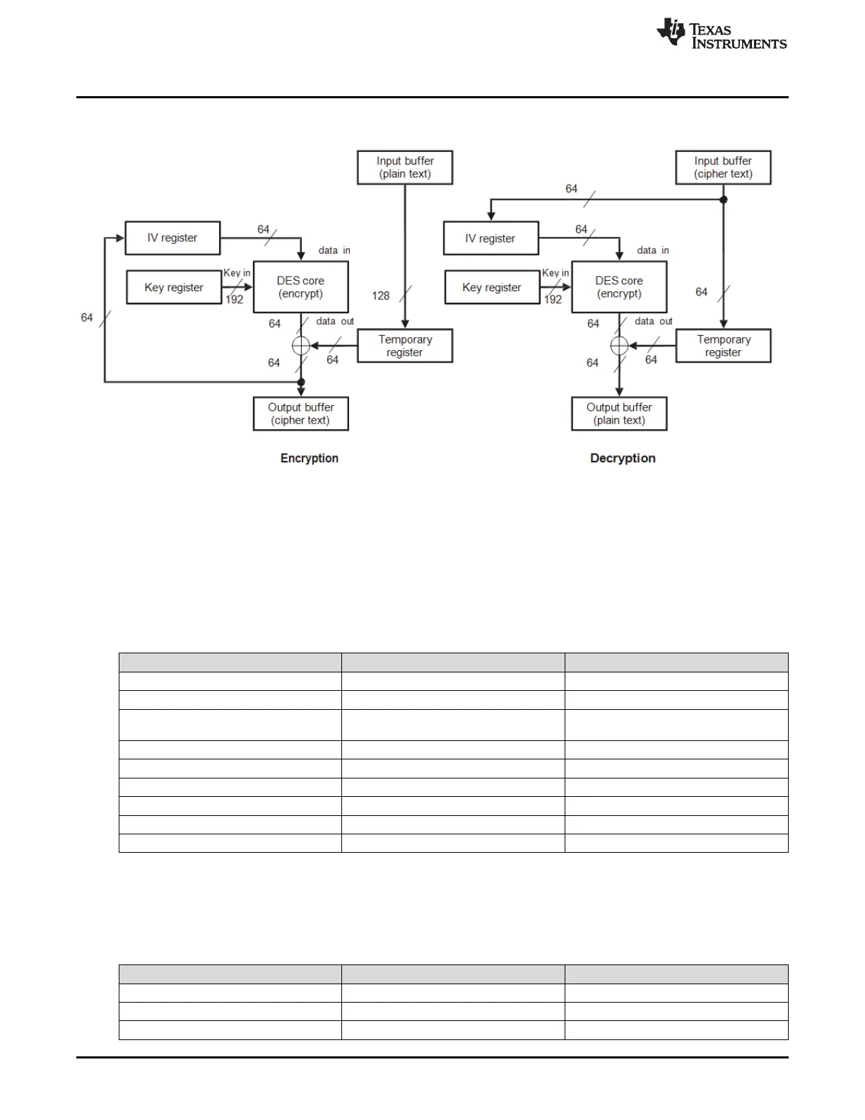
Figure 18-4. DES3DES CFB Feedback Mode
18.4 DES Module Programming Guide Low-Level Programming Models
18.4.1 Surrounding Modules Global Initialization
18.4.1.1 Main Sequence DES Global Initialization
The steps listed in Table 18-2 initialize the DES
Table 18-2. DES Global Initialization
Step Register/Bit Field/Programming Model Value
Enable clock CRYPTOCLKEN [0] 0x1
Select the algorithm type (DES or 3DES). See the programming models.
Select the operating mode (ECB, CBC or
CFB).
DES_CTRL[5:4] MODE
IF: ECB operating mode not selected DES_CTRL[5:4] MODE 0x0
Load the initialization vector LSW. DES_IV_L[31:0] IV_L
Load the initialization vector MSW. DES_IV_H[31:0] IV_H
Define the cryptographic data length. DES_LENGTH[31:0] LENGTH
ENDIF
Select encryption or decryption DES_CTRL[2] DIRECTION
18.4.1.2 Subsequence Configure the DES Algorithm Type
The subsequence listed in Table 18-3 details the DES algorithm type settings.
Table 18-3. DES Algorithm Type Configuration
Step Register/Bit Field/Programming Model Value
Load key 1 LSW. DES_KEY1_L[31:0] KEY1_L
Load key 1 MSW. DES_KEY1_H[31:0] KEY1_H
Select DES algorithm. DES_CTRL[3] TDES 0x0

Table of Contents

Related product manuals