EasyManua.ls Logo

Texas Instruments CC3235 SimpleLink Series - AES - F8 Mode

Texas Instruments CC3235 SimpleLink Series
799 pages
Print Icon
To Next Page IconTo Next Page
To Next Page IconTo Next Page
To Previous Page IconTo Previous Page
To Previous Page IconTo Previous Page
Loading...
AES Functional Description
www.ti.com
620
SWRU543January 2019
Submit Documentation Feedback
Copyright © 2019, Texas Instruments Incorporated
Advance Encryption Standard Accelerator (AES)
F8 Mode
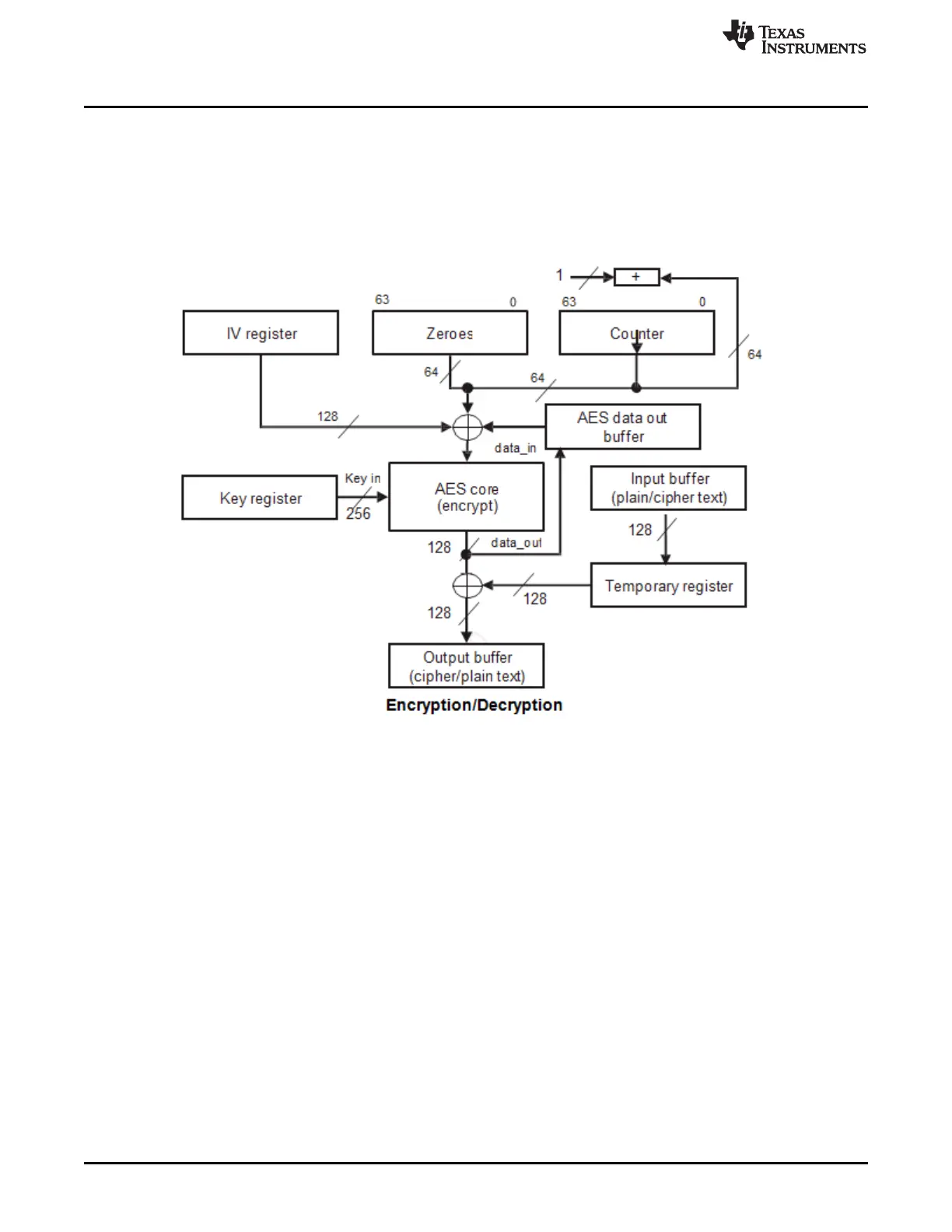
Figure 17-6 shows the F8 feedback mode of operation for encryption and decryption. The input to the
cryptographic core is the result of the XOR operation of the previous cryptographic core output, a constant
IV, and a block counter. The output of the cryptographic core is XORed with the input to create the result.
In this mode, encryption and decryption use the same operations.
Figure 17-6. AES - F8 Mode

Table of Contents

Related product manuals