EasyManua.ls Logo

Texas Instruments CC3235 SimpleLink Series - AES - CBC Feedback Mode

Texas Instruments CC3235 SimpleLink Series
799 pages
Print Icon
To Next Page IconTo Next Page
To Next Page IconTo Next Page
To Previous Page IconTo Previous Page
To Previous Page IconTo Previous Page
Loading...
www.ti.com
AES Functional Description
617
SWRU543January 2019
Submit Documentation Feedback
Copyright © 2019, Texas Instruments Incorporated
Advance Encryption Standard Accelerator (AES)
CBC Feedback Mode
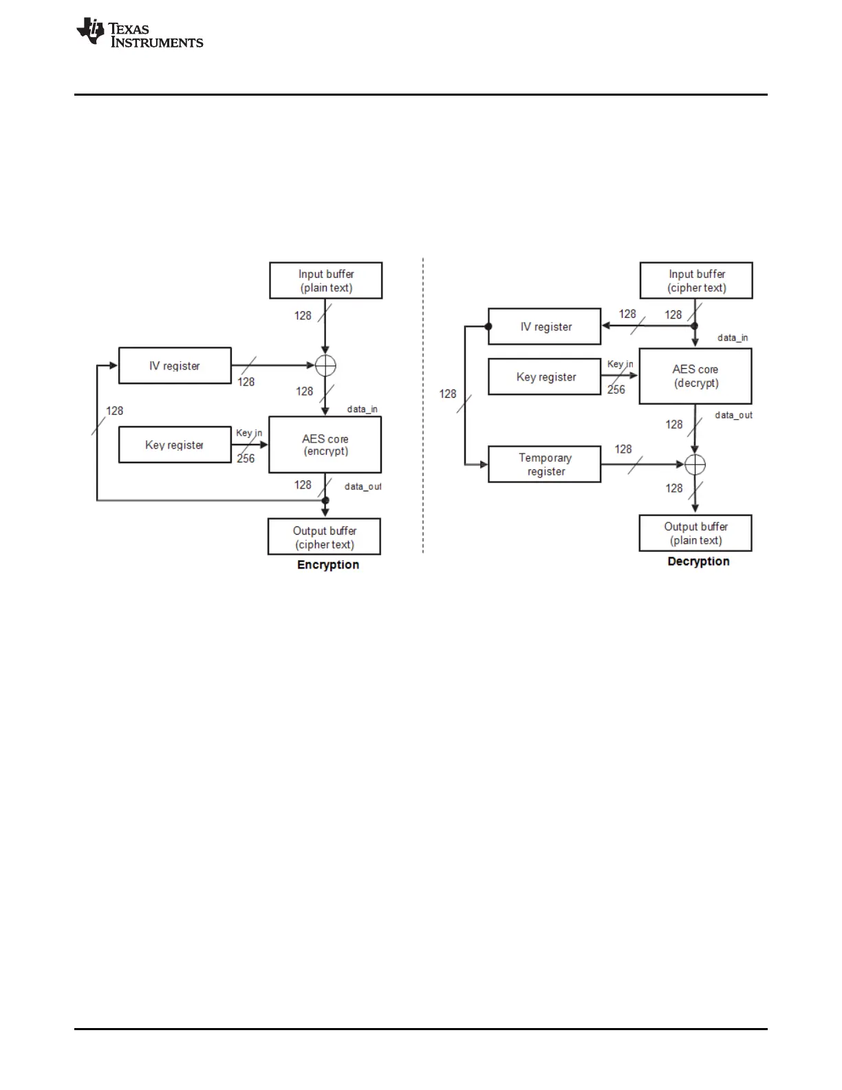
Figure 17-3 shows the CBC feedback mode of operation, where the input data is XORed with the IV
before it is passed to the basic cryptographic core. The output of the cryptographic core passes directly to
the output buffer and becomes the next IV.
The operation is reversed for decryption, resulting in an XOR at the output of the cryptographic core. The
input cipher text of the current operation is the IV for the next operation.
Figure 17-3. AES - CBC Feedback Mode

Table of Contents

Related product manuals