EasyManua.ls Logo

Texas Instruments CC3235 SimpleLink Series - Watchdog Flow Chart

Texas Instruments CC3235 SimpleLink Series
799 pages
Print Icon
To Next Page IconTo Next Page
To Next Page IconTo Next Page
To Previous Page IconTo Previous Page
To Previous Page IconTo Previous Page
Loading...
www.ti.com
MCU Watchdog Controller Usage Caveats
359
SWRU543January 2019
Submit Documentation Feedback
Copyright © 2019, Texas Instruments Incorporated
Watchdog Timer
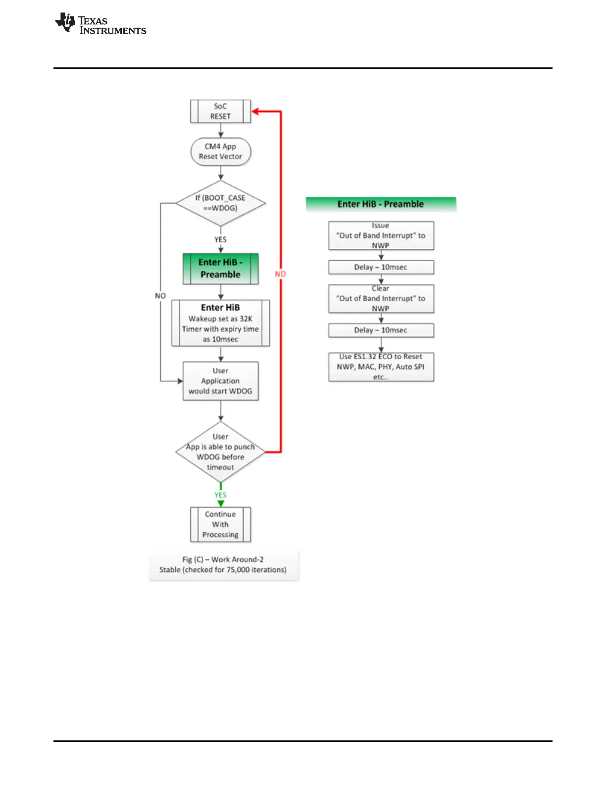
Figure 10-9. Watchdog Flow Chart

Table of Contents

Related product manuals