EasyManua.ls Logo

Xerox DocuColor 12/DCCS50 - Page 1332

Xerox DocuColor 12/DCCS50
1617 pages
Print Icon
To Next Page IconTo Next Page
To Next Page IconTo Next Page
To Previous Page IconTo Previous Page
To Previous Page IconTo Previous Page
Loading...
1/05
8d-190
DocuColor 12/DCCS50
Finisher BSDs
Reissue
Finisher/Sorter
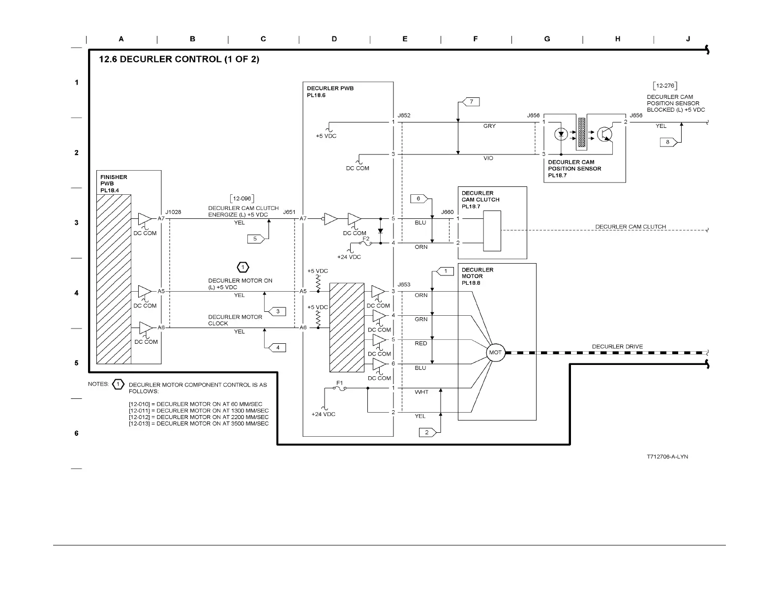
Figure 7 BSD 12.6 Decurler Control (1 of 2)
manuals4you.commanuals4you.com

Table of Contents

Related product manuals