EasyManua.ls Logo

Xerox DocuColor 12/DCCS50

Xerox DocuColor 12/DCCS50
1617 pages
To Next Page IconTo Next Page
To Next Page IconTo Next Page
To Previous Page IconTo Previous Page
To Previous Page IconTo Previous Page
Loading...
1/05
7-188
DocuColor 12/DCCS50
Chain 10
Reissue
Wiring Data
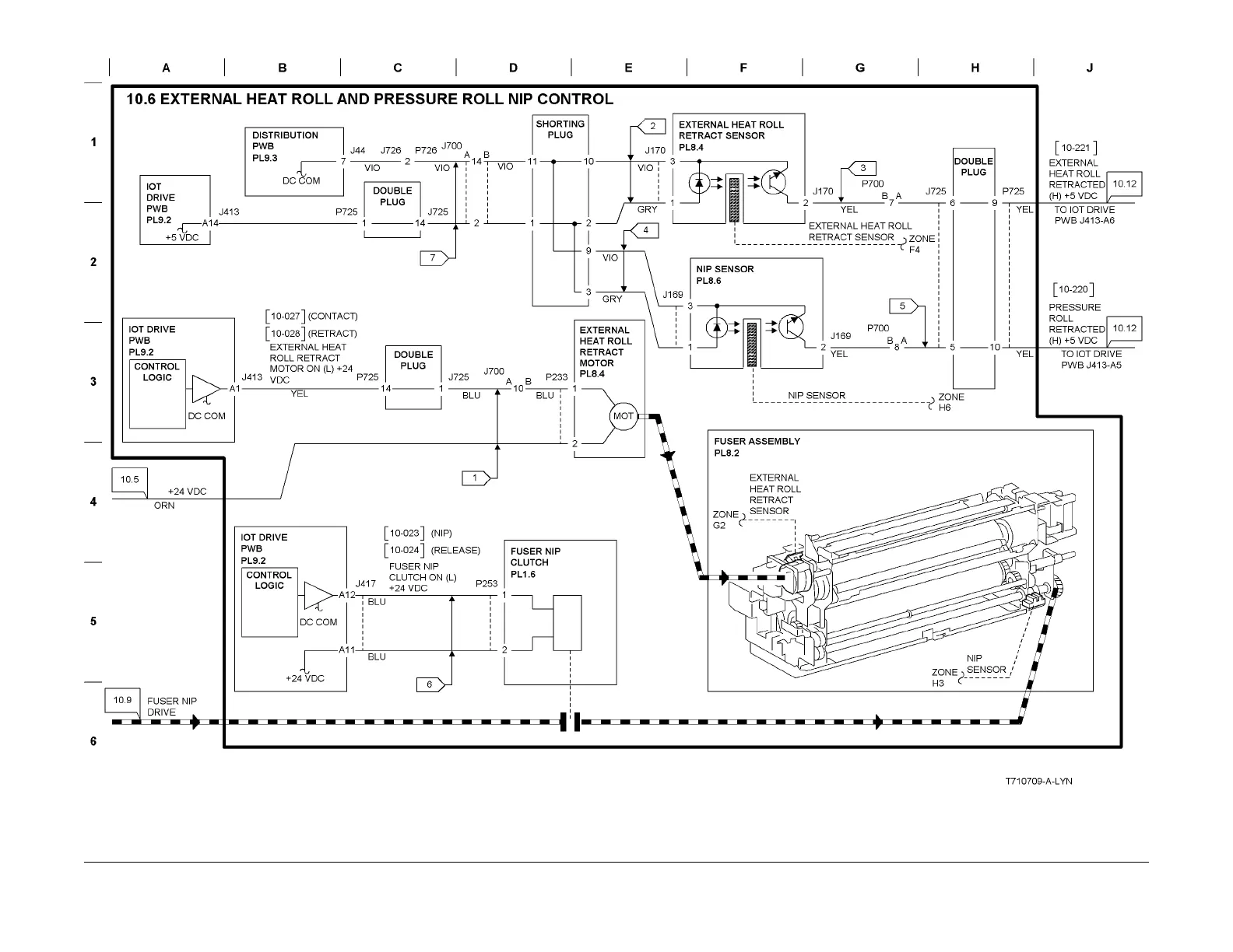
Figure 10 BSD 10.6 External Heat Roll and Pressure Roll Nip Control
manuals4you.commanuals4you.com

Table of Contents

Related product manuals