EasyManua.ls Logo

Arris C4C - IP Video Functionality; IP Video Subsystems

Arris C4C
3180 pages
Print Icon
To Next Page IconTo Next Page
To Next Page IconTo Next Page
To Previous Page IconTo Previous Page
To Previous Page IconTo Previous Page
Loading...
Chapter 24: IP Video
STANDARD Revision 1.0 C4® CMTS Release 8.3 User Guide
© 2016 ARRIS Enterprises LLC. All Rights Reserved. 752
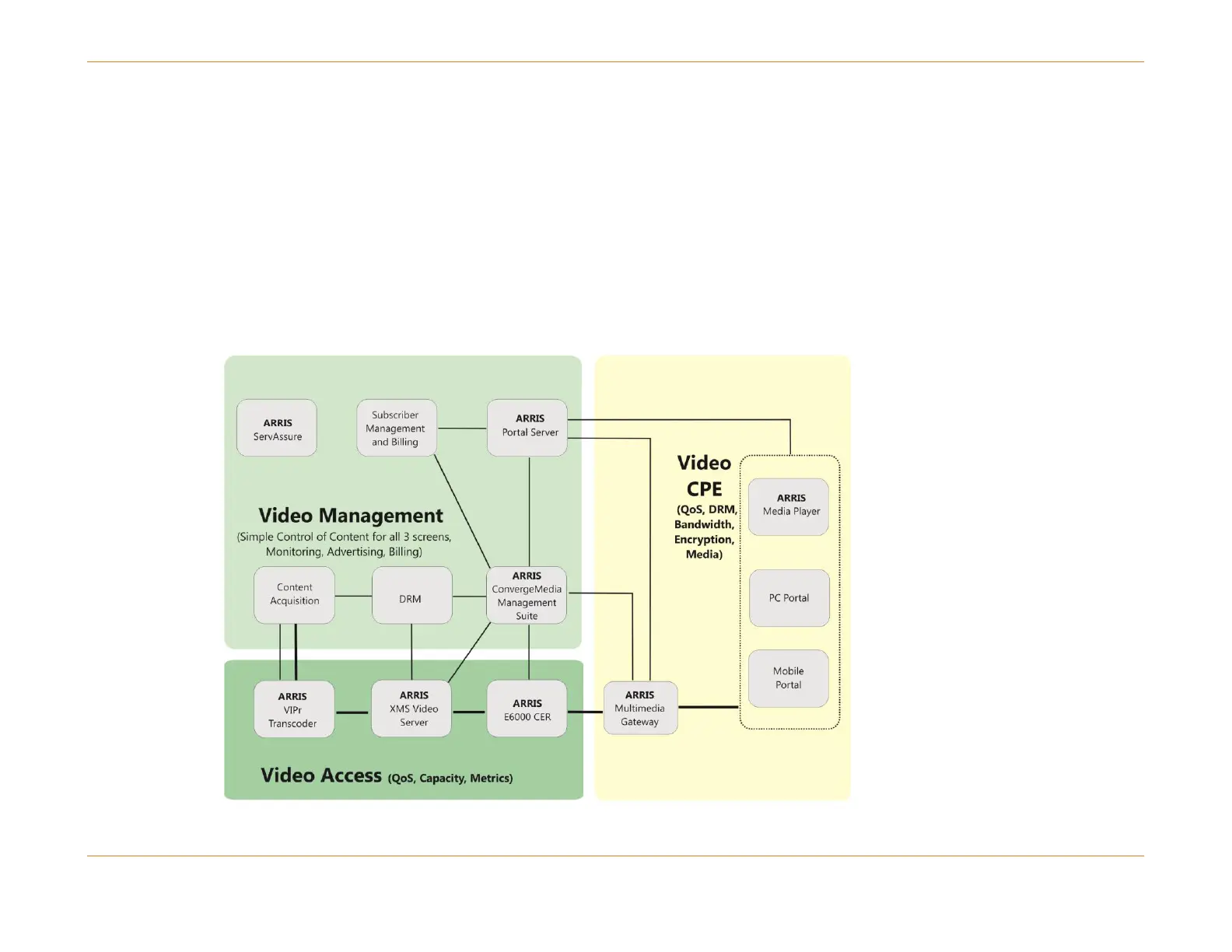
IP Video Functionality
The IP Video architecture incorporates different functional areas that are integrated into single subsystems which reduce
the total number of required system components to be managed.
These system functions include:
Video Customer Premise Equipment (CPE)
Video Management
Video Access
Figure 94: IP Video Subsystems

Table of Contents

Related product manuals