EasyManua.ls Logo

ST SPC560P34 - Figure 505. E200 Z0 H Debug Resources; Software Debug Events and Exceptions

ST SPC560P34
936 pages
Print Icon
To Next Page IconTo Next Page
To Next Page IconTo Next Page
To Previous Page IconTo Previous Page
To Previous Page IconTo Previous Page
Loading...
RM0046 Nexus Development Interface (NDI)
Doc ID 16912 Rev 5 861/936
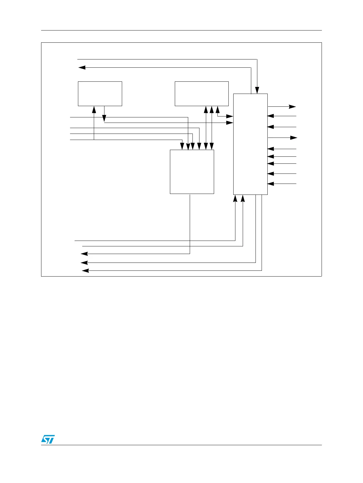
Figure 505. e200z0h Debug Resources
36.10 Software Debug Events and Exceptions
Software debug events and exceptions are available when internal debug mode is enabled
(DBCR0
IDM
=1) and not overridden by external debug mode (DBCR0
EDM
must either be
cleared or corresponding resources must be allocated to software debug by the settings in
DBERC0). When enabled, debug events cause debug exceptions to be recorded in the
Debug Status Register. Specific event types are enabled by the Debug Control Registers
(DBCR0-2). The Unconditional Debug Event (UDE) is an exception to this rule; it is always
enabled. Once a Debug Status Register (DBSR) bit is set corresponding to a debug
resource which is “owned” by software (other than MRR), if Debug interrupts are enabled by
MSR
DE
, a Debug interrupt will be generated. The debug interrupt handler is responsible for
ensuring that multiple repeated debug interrupts do not occur by clearing the DBSR as
appropriate.
Certain debug events are not allowed to occur when MSR
DE
=0 and DBCR0
EDM
=0. In such
situations, no debug exception occurs and thus no DBSR bit is set. Other debug events may
PSTAT#
ATTR#
ADDR#
.
.
.
j_tdo, j_tdo_en
j_tdi
j_tclk
Breakpoint and
Trace Logic
OnCE
Controller
and
Serial
Interface
Debug
Registers
and
Comparators
Pipeline
Information
j_tms
dbg_dbgrq
cpu_dbgack
jd_watchpt[0:n]
#-internal signals
to/from CPU only
p_devt[1,2]
j_trst_b
jd_de_en
jd_debug_b
DATA#
jd_en_once
jd_de_b
jd_mclk_on
p_ude

Table of Contents

Related product manuals