EasyManua.ls Logo

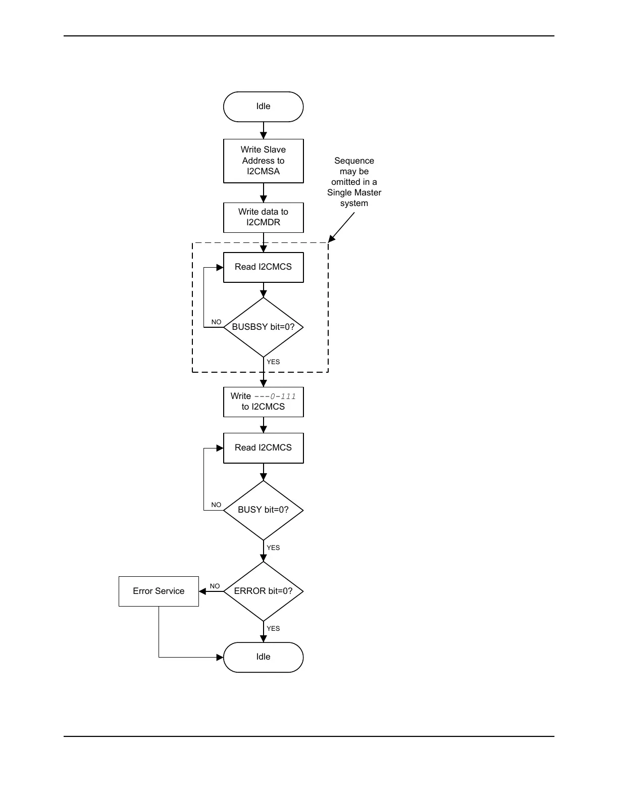
Texas Instruments TM4C1294NCPDT - Figure 18-8. Master Single TRANSMIT

Texas Instruments TM4C1294NCPDT
1890 pages
Print Icon
To Next Page IconTo Next Page
To Next Page IconTo Next Page
To Previous Page IconTo Previous Page
To Previous Page IconTo Previous Page
Loading...
Figure 18-8. Master Single TRANSMIT
Idle
Write Slave
Address to
I2CMSA
Write data to
I2CMDR
Read I2CMCS
Sequence
may be
omitted in a
Single Master
system
BUSBSY bit=0?
NO
Write ---0-111
to I2CMCS
YES
Read I2CMCS
BUSY bit=0?
ERROR bit=0?
YES
Error Service
Idle
YES
NO
NO
June 18, 20141290
Texas Instruments-Production Data
Inter-Integrated Circuit (I
2
C) Interface

Table of Contents

Related product manuals