EasyManua.ls Logo

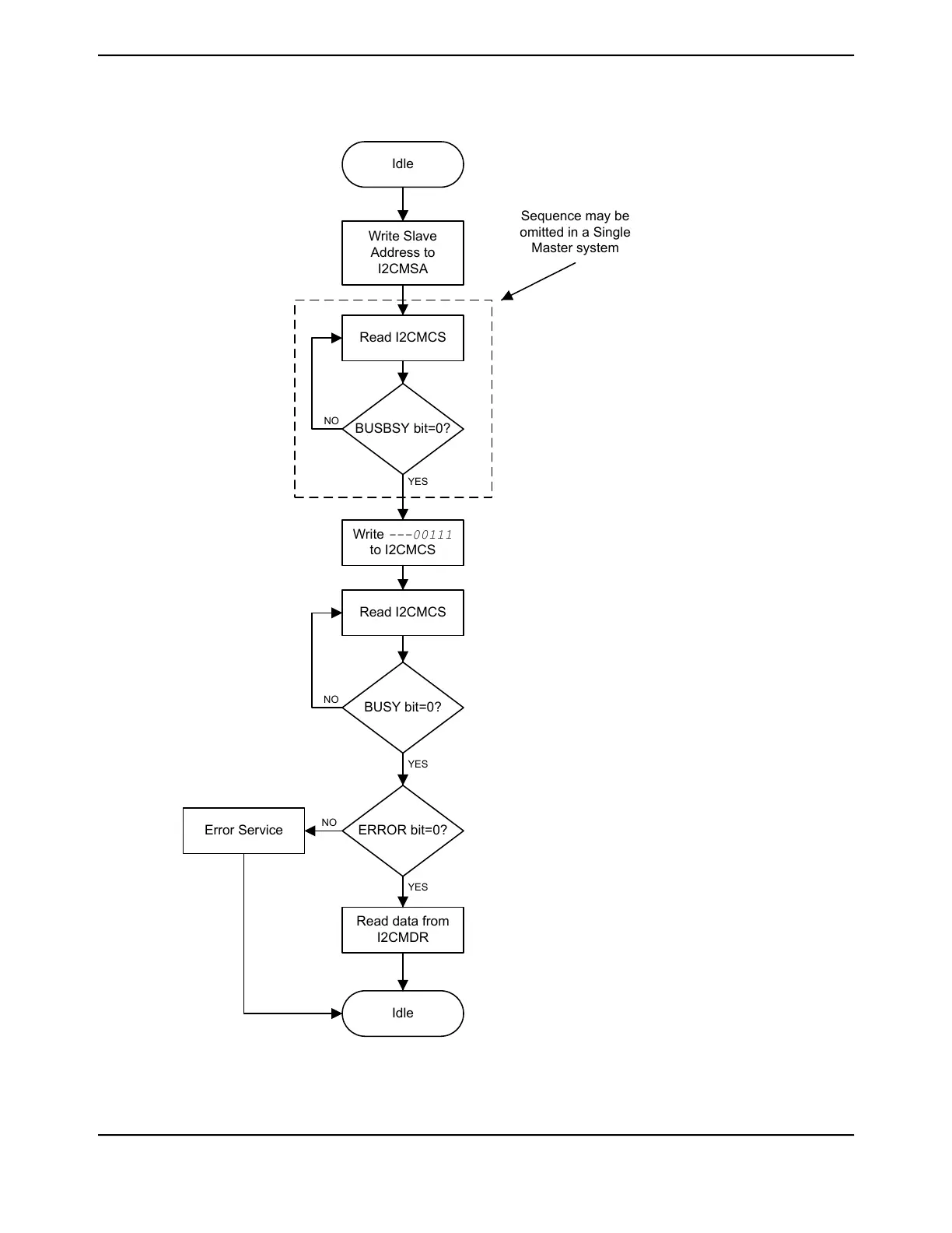
Texas Instruments TM4C1294NCPDT - Figure 18-9. Master Single RECEIVE

Texas Instruments TM4C1294NCPDT
1890 pages
Print Icon
To Next Page IconTo Next Page
To Next Page IconTo Next Page
To Previous Page IconTo Previous Page
To Previous Page IconTo Previous Page
Loading...
Figure 18-9. Master Single RECEIVE
Idle
Write Slave
Address to
I2CMSA
Read I2CMCS
Sequence may be
omitted in a Single
Master system
BUSBSY bit=0?
NO
Write ---00111
to I2CMCS
YES
Read I2CMCS
BUSY bit=0?
ERROR bit=0?
YES
Error Service
Idle
NO
NO
Read data from
I2CMDR
YES
1291June 18, 2014
Texas Instruments-Production Data
Tiva
TM4C1294NCPDT Microcontroller

Table of Contents

Related product manuals